創新驅動,不斷突破!恭喜和創科技再添一項新的發明專利!
2023年,是和創科技取得專業技術突破的一年。去年我們成功取得了3項發明專利,這是我們產研團隊多年努力與創新成果的體現。
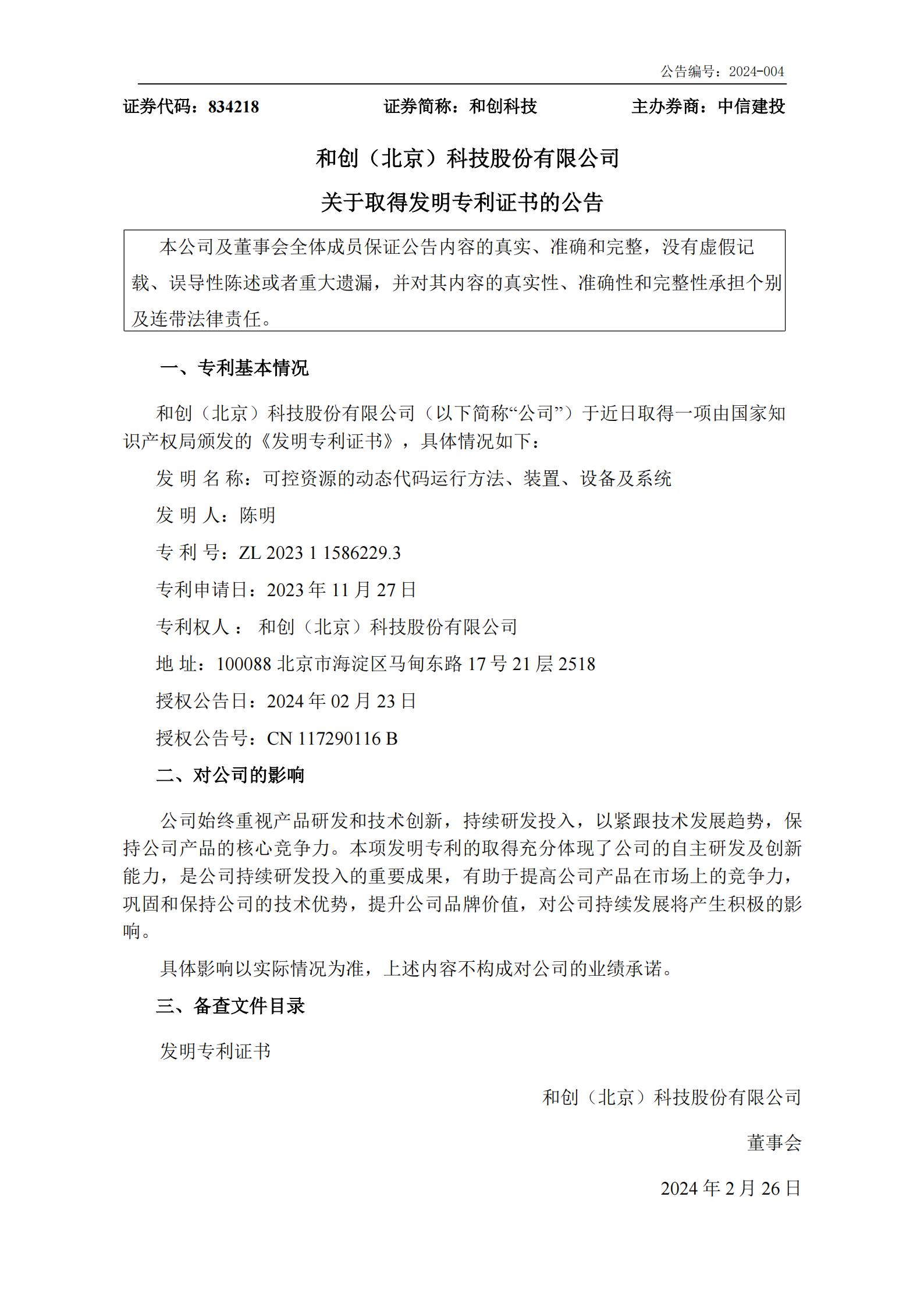
近日,我們又迎來了2024年的第二項發明專利!發明名稱為:可控資源的動態代碼運行方法、裝置、設備及系統
專利證書 ↓↓
作為一家致力于技術創新和服務質量的企業,和創科技始終將創新放在戰略性位置,不斷加大研發投入,推動科技成果向市場轉化,為客戶提供更優質、更具競爭力的解決方案。我們相信,創新是企業持續發展的動力源泉,只有不斷突破自我,才能在激烈的市場競爭中立于不敗之地。
未來,和創科技將繼續秉承“以客戶為中心”的服務理念,不斷探索前沿科技,不斷完善產品和服務,為客戶創造更大的價值。讓我們攜手并肩,共同開創科技領域的新篇章,共同見證創科技的輝煌成就!

?5月14日,“2021貴陽數字經濟產業獨角獸峰會”暨“貴陽獨角獸加速基地揭牌儀式”在貴陽雙龍航空港經濟區開幕。大會上重磅發布了《中國產業創新百人榜》評選結果,紅圈 CRM 創始人&CEO 劉學臣成功入選“2021產業創新百人榜”。